燃气PE管材的焊接技术
发布时间:
2022-11-12
来源:
燃气PE管材的焊接技术
管道连接:
1、燃气管道的连接方式:热熔承插连接、热熔对接连接、电熔连接。
2、dn63以下小管径管推荐使用热熔承插连接的方式。目前使用的连接设备主要为RJQ63型熔接器(功率800W配φ20、25、32、40、50、63模头),要点如下:(1)选对加热模头并固定在熔接器上,保持模头的持续干净。(2)加热器的温度是否合适:在自动控温状态,红、绿灯交替点亮,熔接器保温10分钟。(3)管材和管件同时无旋转推进加热模头内,达到加热时间后立即把管材与管件从模头上取下,迅速无旋转地直线均匀插入到所需深度,使接头处形成均匀凸缘。连接相关参数见下表:
3、热熔对接连接:管径在dn63以上管材的连接通常采用热熔对接连接方式。连接是使用专用对接设备。操作要点:(1)正确连接设备的油管、电路,加热板温度设定在220℃。温差控制在±3℃范围内,保持加热板的干净。(2)管段口尽量同心,错边量不超过管材壁厚的10%,同时调整好油缸位置,保证既能放入铣刀铣削后又能对接为准。(3)铣管材端面时铣刀启动后,油缸压力不能大于3Mpa。(4)管材加热阶段加热压力和卷边高度要达到规定值,吸热阶段吸热压力和时间必须准确。积累经验,制作翻边检查卡板。(5)吸热后管材的对接压力、翻边高度、冷却时间是关键。(6)当接口温度冷却至环境温度后松开夹具。
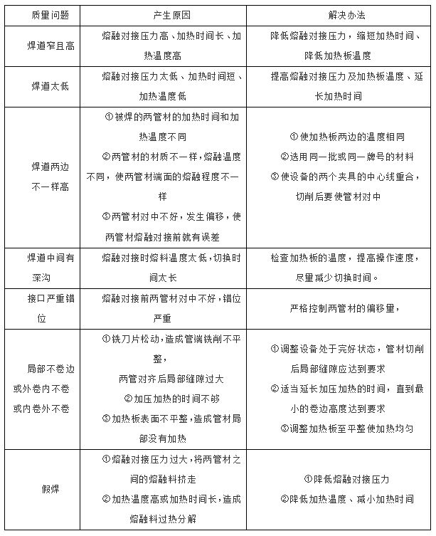
4、热熔对接过程易出现的质量问题及解决办法
5、电熔连接操作要点:(1)用塑料管材切刀或带切削导向装置的细齿锯切断管材,并使其端面垂直于管材轴线。用小刀切除内部边缘的毛刺。在管材或插口端的焊接区域刮皮。可以清洁焊接区域。(2)在确保可以检查插入深度(例如标记插入深度)。将承口管件滑入插口端并正确定位。(3)设置好电熔焊机正确焊接参数,可以用手动或自动(如条形码)两种输入方式。(4)检查无误后,启动电熔焊机,进入焊接过程,当达到焊接时间后,机器会自动进入冷却状态。(5)当管件完全冷却后,撤去电熔焊机。
6、电熔连接是燃气管道连接中常常用到的连接方法,注意事项如下:(1)待焊接用的管材端面垂直于其轴线,去除插入深度范围内的氧化层,清洁焊接区域内外表面削末。(2)确保输出电压为40±0.5伏,设置好电熔焊机正确焊接参数,可以用手动或自动(如条形码)两种输入方式。(3)检查无误后,调整管材和管件的同心度,偏差不要超过5°,启动电熔焊机,进入焊接过程,保证电源的连续性,不受外界冲击力、托、拉力干扰。(4)焊接过程中操作人员离焊接点1米以外,以免遭喷射熔浆烫伤。
7、燃气管材的可采用标准:(1)GB15558.1《燃气用埋地聚乙烯(PE)管道系统》第1部分:管材。(2)GB15558.2《燃气用埋地聚乙烯(PE)管道系统》第2部分:管件,第3部分:阀门。(3)Q/QEGY04-2014《燃气用埋地聚乙烯(PE)管材》。(4)CJJ63-2008《聚乙烯燃气管道工程技术规范》。(5)CJJ33-2005《城镇燃气输配工程施工与验收规范》。
8、燃气管材允许工作压力的确定方法:按照产品标准中的公称压力,除以1.5倍的折减系数,即为允许的工作压力(MOP);燃气管材适用的工作温度和折减系数如下表:
9、聚乙烯PE燃气管道的适用的环境温度(工作温度)规定为-20至40℃,是考虑到聚乙烯是一种高分子材料,温度对其影响较大。温度过低将导致其变脆,抗冲击强度和断裂伸长率下降;相反,温度过高又会使聚乙烯材料耐压强度下降。
10、管材管件的贮存时间及超期检测:管材从生产到使用期间,存放时间不宜超过1年,管件不宜超过2年,当超过上述期限时,应重新抽样,进行性能检验,合格后方可使用。
11、聚乙烯管道和钢骨架聚乙烯复合管道埋设的最小覆土厚度(地面至管顶)应符合下列规定:埋设在车行道下,不得小于0.9米,埋设在非车行道(含人行道)下,不得小于0.6米,埋设在机动车不可能达到的地方时,不得小于0.5米,埋设在水田下时,不得小于0.8米。
12、连接操作的环境温度:管道热熔或电熔连接的环境温度宜在-5至45℃范围内,在环境温度低于-5℃或风力大于5级的条件下进行电熔或热熔连接操作时,应采取保温、防风措施,并应调整连接工艺,在炎热的夏季进行热熔或者电熔连接操作时,应采取遮阳措施。
13、管道吹扫、强度试验和严密性试验,应符合国家现行标准规范(《聚乙烯燃气管道工程技术规程》、《城镇燃气输配工程施工及验收规范》等)相关规定。
下一页

